RYATHO | University Website
  • Year 1
    • Introducing Visual Communication >
      • The Comic
      • Technical Skills
      • Drawing & Visualising
      • Colour, Composition & Narrative
      • IT Sessions
      • Workshops
    • Multi-Dimensional Graphic Design >
      • 2D
      • 3D
      • 4D
      • Set Exercise
      • Workshops
    • Collaborative Practice >
      • Wonders of Carlisle
    • Other >
      • West Walls Brew Co
  • Year 2
    • The Designer's Toolkit >
      • Alignment & Hierarchy
      • Contrast & Negative Space
      • Balance & Colour
      • Hotfoot
    • Type & Typography >
      • Hierarchy & Layout
      • Magazine Layout Design
      • Responsive Digital Typography
    • Graphic Design Projects >
      • D&AD: Yahoo!
      • Museum Brand Identity
      • Information is Beautiful
      • West Walls Anniversary
    • The Critical Designer >
      • Research Blog
    • Other >
      • Uptown Gallery
  • Year 3
    • Advanced Design Projects >
      • Design for Exploration
      • Design for Awareness
      • Design for Persuasion
    • Graphic Design Showcase >
      • D&AD: Tuborg
      • Typeface Design
      • Poundshop Packaging
      • UI/UX Design
    • Degree Show >
      • Show Preparation
  • Ryatho.co.uk
  • Year 1
    • Introducing Visual Communication >
      • The Comic
      • Technical Skills
      • Drawing & Visualising
      • Colour, Composition & Narrative
      • IT Sessions
      • Workshops
    • Multi-Dimensional Graphic Design >
      • 2D
      • 3D
      • 4D
      • Set Exercise
      • Workshops
    • Collaborative Practice >
      • Wonders of Carlisle
    • Other >
      • West Walls Brew Co
  • Year 2
    • The Designer's Toolkit >
      • Alignment & Hierarchy
      • Contrast & Negative Space
      • Balance & Colour
      • Hotfoot
    • Type & Typography >
      • Hierarchy & Layout
      • Magazine Layout Design
      • Responsive Digital Typography
    • Graphic Design Projects >
      • D&AD: Yahoo!
      • Museum Brand Identity
      • Information is Beautiful
      • West Walls Anniversary
    • The Critical Designer >
      • Research Blog
    • Other >
      • Uptown Gallery
  • Year 3
    • Advanced Design Projects >
      • Design for Exploration
      • Design for Awareness
      • Design for Persuasion
    • Graphic Design Showcase >
      • D&AD: Tuborg
      • Typeface Design
      • Poundshop Packaging
      • UI/UX Design
    • Degree Show >
      • Show Preparation
  • Ryatho.co.uk
 

Packaging Design
​​​
Graphic Design Showcase

​Project Brief

Brief: Packaging Rebranding
Project Overview

Purchase an item for £1 from a pound shop, and redevelop the packaging into more creative premium/quirky packaging, something that would catch the attention of consumers willing to pay more for the item. 

Target Audience

Customers looking for a premium product OR customers that appreciate quirky packaging.

Deliverables

Physical 3d mockup of the packaging (if 3d modelled digitally, to be printed using 3d printer)
Packaging ‘nets’ or 3d model 'nets'
Product shots

Specification

Ideally the physical mockup will be either printed/precision cut using a knife, or depending on the styling precision cut using laser cutting. Alternatively, the packaging will be 3d modelled using blender software if too complicated to manually cut.

Milestones

Week 1: Purchase Item, Research Packaging & initial ideas
Week 2: Develop Idea & create physical packaging
Chosen Product: Batteries
Example of standard battery packaging:
Picture

Jump to final outcomes

Take me there

Research

From the books
Picture
Picture
Picture
Picture
Picture
Picture
Picture
Picture
Picture
Picture
Picture
Picture
Picture
Picture
Picture
Picture
Picture
Picture
Picture
Picture
Picture
Picture
Picture
Picture
Picture
Online finds
Panasonic headphones (note)
Picture
Picture
​Juice Peel by Naoto Fukasawa
Picture
Picture
Picture
Picture

Ideas

Quick Sketches
Picture
Picture

Design Development

Technical drawings (including measurements)
Exact measurements to allow translation into digital modelling (and possibly 3d printing or laser cutting)
Picture
Picture
Draft Design (with colour)
Picture
Colour variations
Picture
Picture
Picture
Picture
Picture
v1 Designs
Picture
Picture
Picture
Picture
Picture
The black is making it feel very Duracell (and kind of harsh looking). think the main colour needs to be pulled into the black tone, to differentiate. Few errors need sorted as well.
v2 Designs
Remixed the colours to include a dark tone for each battery, and incorporated this into the main logo
Picture
Picture
Picture
Picture
Picture
Picture
Picture
Picture
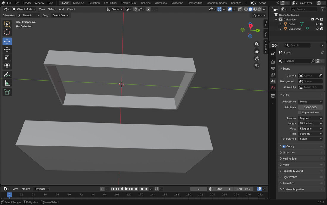
Packaging Net
Picture

Hand crafted vs 3d printed

Working on the nets and packaging mockups has made me realise that hand crafting the packaging using card and ink printing is going to be difficult, messy and unfeasible, as the design is quite complex technically, especially with all the rounded corners and the thickness required to give the box heft. It'll end up looking really rough and crap, something not desired by a 'premium' or 'quirky' product. Digitally 3d modelling and then physically 3d printing seems like a better option, as it gives more precision with slotting and the heft fill required to make it feel premium.

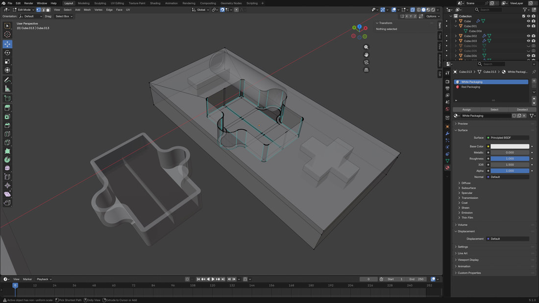
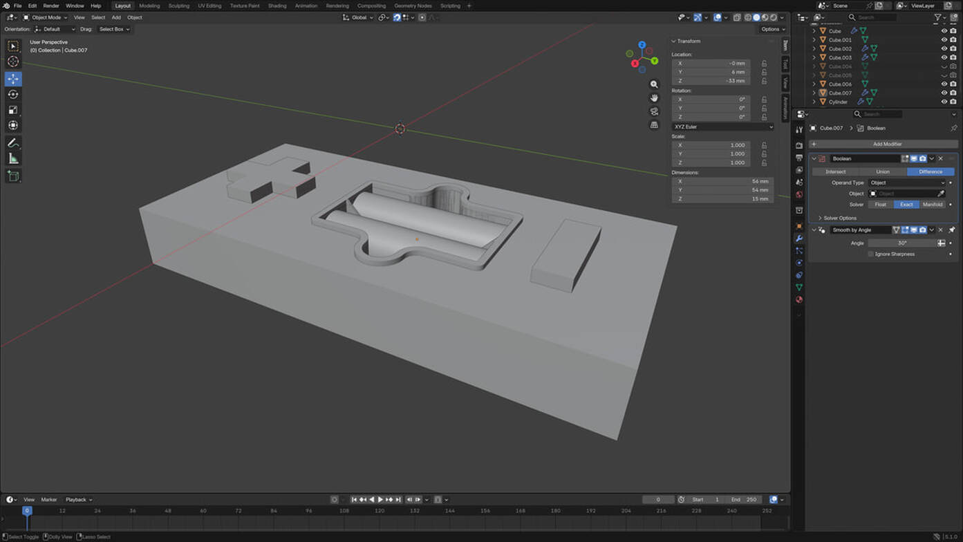
3D Modelling

Modelling the packaging
Picture
Picture
Picture
Picture
Picture
Picture
Picture
Picture
Picture
Picture
Picture
Picture
Picture
Picture
Picture
Picture
Picture
Picture
Picture
Picture
Picture
Picture
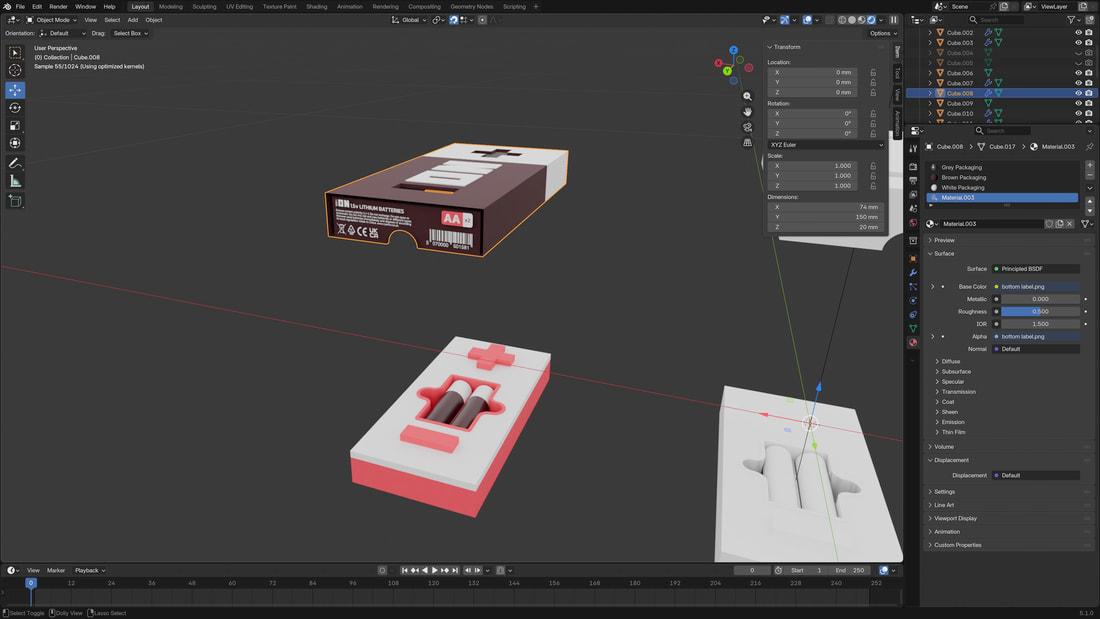
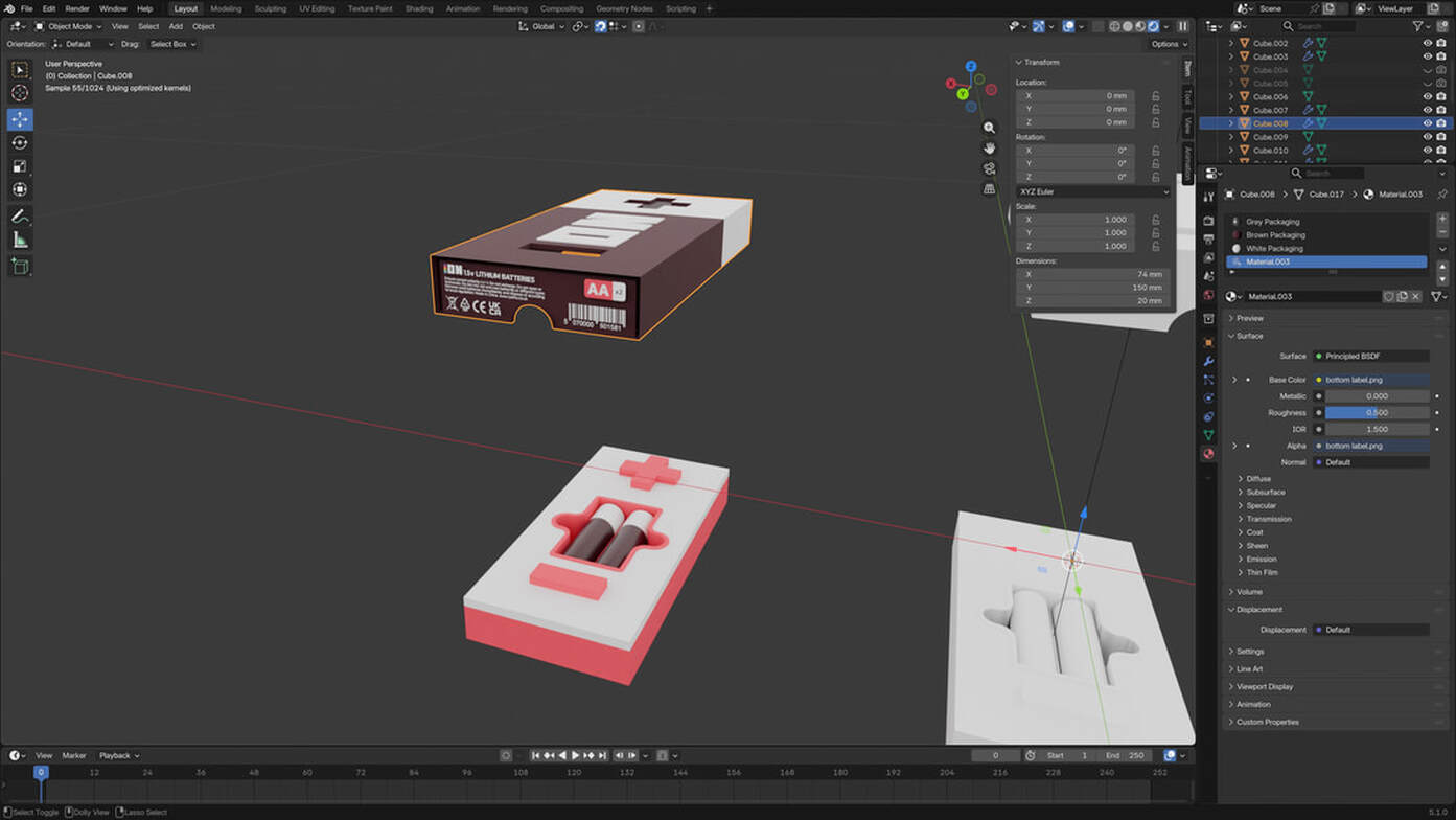
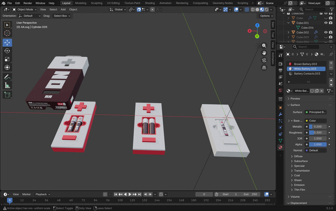
Packaging Renders
Picture
Picture
Picture
Picture
Picture
Picture
Picture
Picture
Packaging Animations
Video editing setups
Picture
Picture
Picture
Originally only planned to model the one battery pack (AA), but I've decided it would be easy enough to make the other 4, so I can visualise them as a set of 5 packs.
Picture
Picture
Picture
Picture
Picture
Picture
Picture
Picture
Picture
Picture
Picture

Laser Cutting & 3d Printing

Lasercutting
Picture
Picture
Picture
Picture
3D Printing

Final outcomes

3D Modelling
AAA Battery
Picture
Picture
Picture
Picture
Picture
Picture
AA Battery
Picture
Picture
Picture
Picture
Picture
Picture
C Battery
Picture
Picture
Picture
Picture
Picture
Picture
D Battery
Picture
Picture
Picture
Picture
Picture
Picture
9v Battery
Picture
Picture
Picture
Picture
Picture
Picture
Animations
Overall Range
Picture
Picture

3d Printed
Back to top
Site powered by Weebly. Managed by 34SP.com